長沙晚報掌上長沙12月17日訊(全媒體記者 劉俊)即日起,長沙市民政局在長沙市智慧民政小程序啟動“暖冬計劃”,活動整合助潔、助餐、助浴、助醫、助行等多項養老服務,涵蓋健康管理與護理康復,支持上門服務與到站服務,為市民送去便捷與關懷。
居住于社區居家養老服務站附近的長沙市常住老人可于每日9時至17時進入長沙市智慧民政小程序,點擊“暖冬計劃”彈窗或搜索“暖冬”查看相關服務,選擇所需服務、所需服務時間、填寫服務地址后點擊“立即預約”后即可,預約成功后可等待服務人員上門或前往居家養老站點,市民還可以撥打客服熱線0731-88312345進行咨詢。
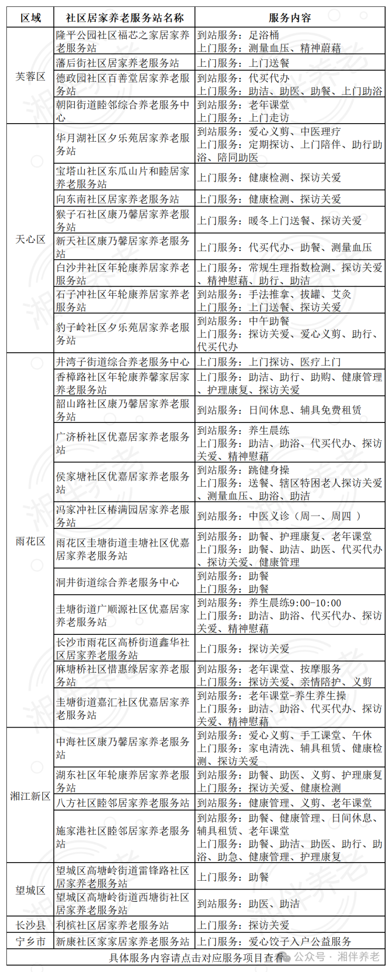
參與暖冬計劃站點及服務內容
責編:劉暢暢
一審:劉暢暢
二審:印奕帆
三審:譚登
來源:掌上長沙



